
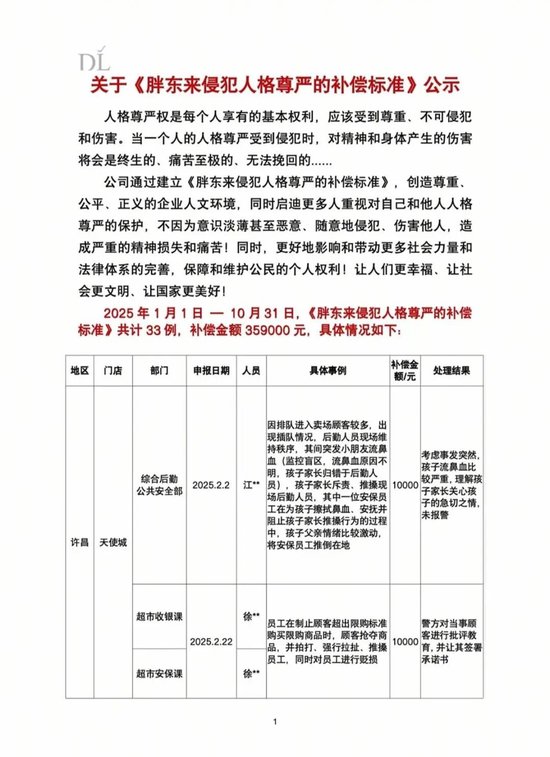
11月17日,发东来公布《发东来侵犯个人尊严赔偿细则》,列出2025年1月1日至10月31日期间员工人格尊严受到侵犯的案件共计33起,赔偿总额达35.9万元。
记者查询发现,在这33起案件中,有3名员工获得了5万元的赔偿。具体例子包括员工正在与其他同事沟通为顾客提供服务时,顾客突然打了员工一巴掌,并变得暴力,包括掌掴、攻击、踢打参与取消的其他员工。在调查和警方回应过程中,当事人的家人表示当事人患有精神疾病。
胖东来表示,人格尊严权是所有人的基本权利,必须受到尊重、不可侵犯、不受侵犯。当一个人的尊严受到侵犯时身体和心理上的伤害会持续一生,是极其痛苦且不可逆转的。
通过制定《德布东来侵犯个人尊严赔偿标准》,我公司将营造一个尊重、公平、正义的企业人文环境,同时鼓励更多的人重视保护自己和他人的人格尊严,不要因良知薄弱或恶意而侵犯或伤害他人,造成严重的精神损失和痛苦。同时,可以积极影响和带动更多社会力量,推动保障公民人身权利的法制完善。让人民更幸福、社会更文明、国家更美好。
新浪财经公众号
我们每天24小时传输最新的财经新闻和视频。更多粉丝福利,请扫描二维码关注我们(新浪财经)